Please ensure Javascript is enabled for purposes of website accessibility
Η ΕΤΑΙΡΕΙΑ

Η GCA GROUP IKE είναι ελληνική εταιρεία η οποία παρέχει υπηρεσίες μελετών, κατασκευών, διαχείρισης συμβάσεων, συμβούλων και προμηθειών.

Δραστηριοποιείται κυρίως στον τομέα έργων υποδομής δημοσίων και ιδιωτικών, σε όλες τις φάσεις ανάπτυξης αυτών.

Ιδρύθηκε το 2015 με στόχο την συγκέντρωση σε ενιαίο φορέα της συσσωρευμένης πολυετούς εμπειρίας των ιδρυτών και στελεχών της στη διοίκηση, διαχείριση και εκτέλεση μεγάλων έργων υποδομής.

ΦΙΛΟΣΟΦΙΑ

Φιλοσοφία της εταιρείας αποτελούν τα παρακάτω:

  • Αξιοπιστία
  • Ποιότητα
  • Κατάρτιση
  • Ταχύτητα
  • Οικονομία
  • Δημιουργικότητα
  • Ευρηματικότητα
  • Καινοτομία
  • Αποτελεσματικότητα
  • Σεβασμός στο περιβάλλον
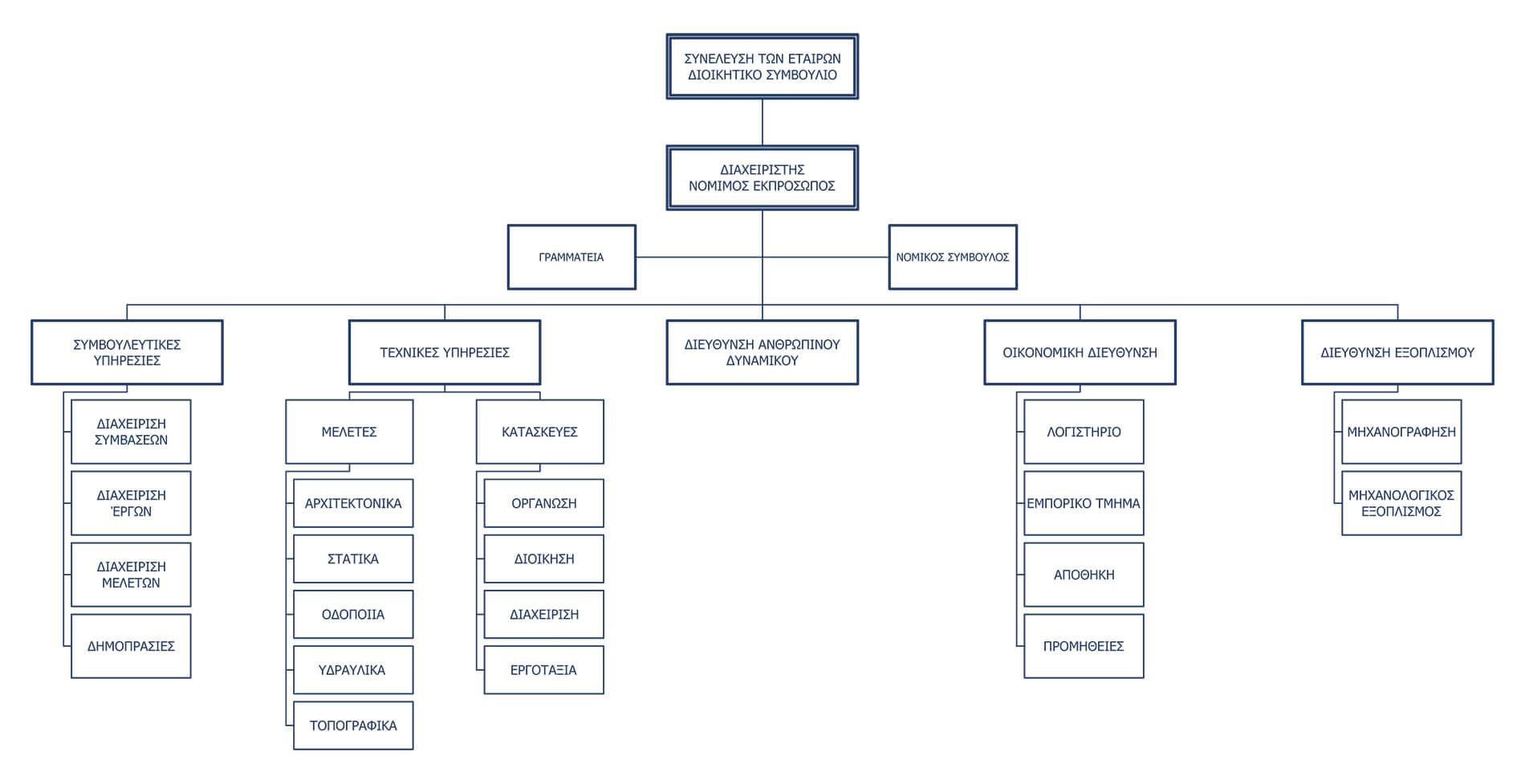
ΟΡΓΑΝΟΓΡΑΜΜΑ
GCA Group - Οργανόγραμμα Εταιρείας
ΔΡΑΣΤΗΡΙΟΤΗΤΕΣ

Ολοκληρωμένες Υπηρεσίες Υλοποίησης Έργων Υποδομής

01

Διαχείριση Έργων

02

Διαχείριση Μελετών

03

Κατασκευές

04

Συμβουλευτικές Υπηρεσίες

05

Τοπογραφικές Εργασίες

  • GCA Group - Γραφεία Εταιρείας
  • GCA Group - Γραφεία Εταιρείας
  • GCA Group - Γραφεία Εταιρείας
  • GCA Group - Γραφεία Εταιρείας
ΤΑ ΓΡΑΦΕΙΑ ΜΑΣ

Σύγχρονες Εγκαταστάσεις

Η εταιρεία μας είναι εγκατεστημένη σε νέα σύγχρονα γραφεία στο κέντρο της Καρδίτσας τα οποία διαθέτουν την τελευταία λέξη της τεχνολογίας σε ηλεκτρομηχανολογικό και ηλεκτρονικό εξοπλισμό και έχουν σχεδιαστεί ώστε να συνιστούν ιδανικό περιβάλλον εργασίας.

ISO 9001
ISO 14001
ISO 45001

Για κάθε πληροφορία επικοινωνήστε μαζί μας

Διεύθυνση

Καραϊσκάκη 19
43100 Καρδίτσα

Επικοινωνία
  • Αυτή η διεύθυνση ηλεκτρονικού ταχυδρομείου προστατεύεται από τους αυτοματισμούς αποστολέων ανεπιθύμητων μηνυμάτων. Χρειάζεται να ενεργοποιήσετε τη JavaScript για να μπορέσετε να τη δείτε.

Facebook
  • Copyright © 2020
  • slumdogteam

bannerallETPA1